This is the Windows app named ubat4-01 whose latest release can be downloaded as umod-bat4-01.zip. It can be run online in the free hosting provider OnWorks for workstations.
Download and run online this app named ubat4-01 with OnWorks for free.
Follow these instructions in order to run this app:
- 1. Downloaded this application in your PC.
- 2. Enter in our file manager https://www.onworks.net/myfiles.php?username=XXXXX with the username that you want.
- 3. Upload this application in such filemanager.
- 4. Start any OS OnWorks online emulator from this website, but better Windows online emulator.
- 5. From the OnWorks Windows OS you have just started, goto our file manager https://www.onworks.net/myfiles.php?username=XXXXX with the username that you want.
- 6. Download the application and install it.
- 7. Download Wine from your Linux distributions software repositories. Once installed, you can then double-click the app to run them with Wine. You can also try PlayOnLinux, a fancy interface over Wine that will help you install popular Windows programs and games.
Wine is a way to run Windows software on Linux, but with no Windows required. Wine is an open-source Windows compatibility layer that can run Windows programs directly on any Linux desktop. Essentially, Wine is trying to re-implement enough of Windows from scratch so that it can run all those Windows applications without actually needing Windows.
SCREENSHOTS
Ad
ubat4-01
DESCRIPTION
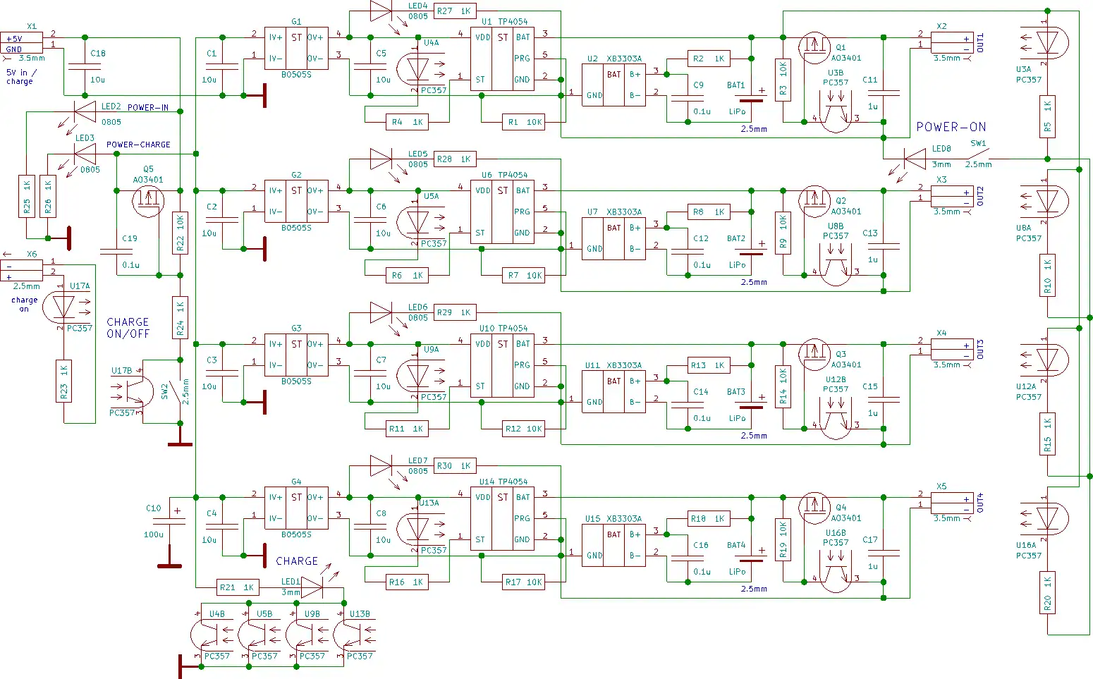
Protection/charge module for 4 isolated lithium batteries.
Opto-isolated input charge switch, common output switch + charge indicator. Design files in KiCAD.
Features
- battery
- charge
- protection
- lithium
- kicad
Categories
This is an application that can also be fetched from https://sourceforge.net/projects/ubat4-01/. It has been hosted in OnWorks in order to be run online in an easiest way from one of our free Operative Systems.


