This is the Windows app named Metal detector based on RP2040 whose latest release can be downloaded as xaj_v2_03042021.rar. It can be run online in the free hosting provider OnWorks for workstations.
Download and run online this app named Metal detector based on RP2040 with OnWorks for free.
Follow these instructions in order to run this app:
- 1. Downloaded this application in your PC.
- 2. Enter in our file manager https://www.onworks.net/myfiles.php?username=XXXXX with the username that you want.
- 3. Upload this application in such filemanager.
- 4. Start any OS OnWorks online emulator from this website, but better Windows online emulator.
- 5. From the OnWorks Windows OS you have just started, goto our file manager https://www.onworks.net/myfiles.php?username=XXXXX with the username that you want.
- 6. Download the application and install it.
- 7. Download Wine from your Linux distributions software repositories. Once installed, you can then double-click the app to run them with Wine. You can also try PlayOnLinux, a fancy interface over Wine that will help you install popular Windows programs and games.
Wine is a way to run Windows software on Linux, but with no Windows required. Wine is an open-source Windows compatibility layer that can run Windows programs directly on any Linux desktop. Essentially, Wine is trying to re-implement enough of Windows from scratch so that it can run all those Windows applications without actually needing Windows.
SCREENSHOTS
Ad
Metal detector based on RP2040
DESCRIPTION
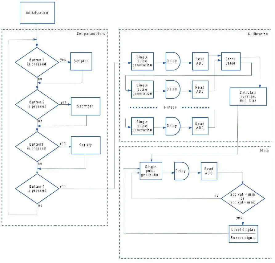
Based on Raspberry Pi Pico board, this metal detector is included in pulse induction metal detectors category, with well known advantages and disadvantages. RPi Pico generate 3,3v amplitude pulses at one of GPIO pins. This pulses are amplified and applied to a MOSFET device that had the searching coil in series with drain. The pulse will produce a magnetic field generated by the searching coil, and becose of eddy currents, the target will produce a very low corresponding voltage at the coil terminals. The mode this signal decay depends of target characteristics ( form, type, material ) and the distance. This is the signal we need to analyze, so it is supressed by two antiparallel diodes and passed to an operational amplifier . After amplification, the analog signal is read by one of analog input of Raspberry Pi Pico board and is analized by the software. This poccess is repeatedly for many times per second.
Features
- Simple hardware
- Simple tuning
- Good sensitivity vs simplicity
- Very good operating stability
- Attention!!! It is possible that the metal detectors to be subject to the legal provisions in your country !!!
This is an application that can also be fetched from https://sourceforge.net/projects/metal-detector-based-on-rp2040/. It has been hosted in OnWorks in order to be run online in an easiest way from one of our free Operative Systems.


