This is the Linux app named Bluetooth Car whose latest release can be downloaded as btcar.iar.zip. It can be run online in the free hosting provider OnWorks for workstations.
Download and run online this app named Bluetooth Car with OnWorks for free.
Follow these instructions in order to run this app:
- 1. Downloaded this application in your PC.
- 2. Enter in our file manager https://www.onworks.net/myfiles.php?username=XXXXX with the username that you want.
- 3. Upload this application in such filemanager.
- 4. Start the OnWorks Linux online or Windows online emulator or MACOS online emulator from this website.
- 5. From the OnWorks Linux OS you have just started, goto our file manager https://www.onworks.net/myfiles.php?username=XXXXX with the username that you want.
- 6. Download the application, install it and run it.
SCREENSHOTS
Ad
Bluetooth Car
DESCRIPTION
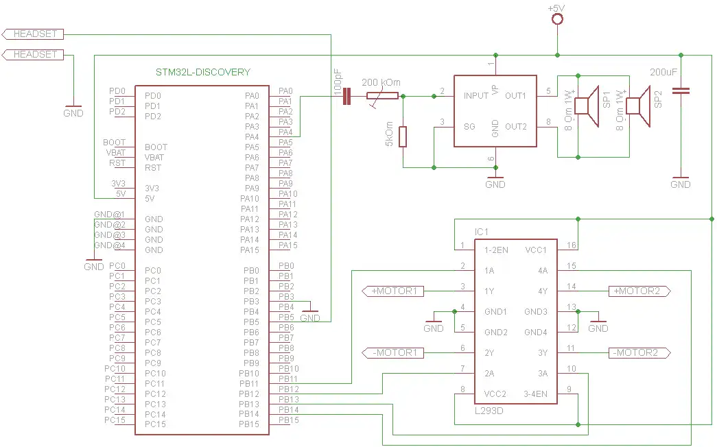
Car model carries MCU(STM32L152) unit and J2ME mobile phone. It is controlled via bluetooth from another mobile. Car is able to move, turn, speak and take pictures.
User interface
Handheld/Mobile/PDA
Programming Language
C, Java
Categories
This is an application that can also be fetched from https://sourceforge.net/projects/bluetoothcar/. It has been hosted in OnWorks in order to be run online in an easiest way from one of our free Operative Systems.





